在 Vue 中为什么不推荐用 index 做 key
# 前言
前端开发中,只要涉及到列表渲染,那么无论是 React 还是 Vue 框架,都会提示或要求每个列表项使用唯一的 key,那很多开发者就会直接使用数组的 index 作为 key 的值,而并不知道 key 的原理。那么这篇文章就会讲解 key 的作用以及为什么最好不要使用 index 作为 key 的属性值。
# key 的作用
Vue 中使用虚拟 dom 且根据 diff 算法进行新旧 DOM 对比,从而更新真实 dom ,key 是虚拟 DOM 对象的唯一标识, 在 diff 算法中 key 起着极其重要的作用。
# key 在 diff 算法中的角色
其实在 React,Vue,中 diff 算法大致是差不多,但是 diff 比对方式还是有较大差异的,甚至每个版本 diff 都大有不同。下面我们就以 Vue3.0 diff 算法为切入点,剖析 key 在 diff 算法中的作用
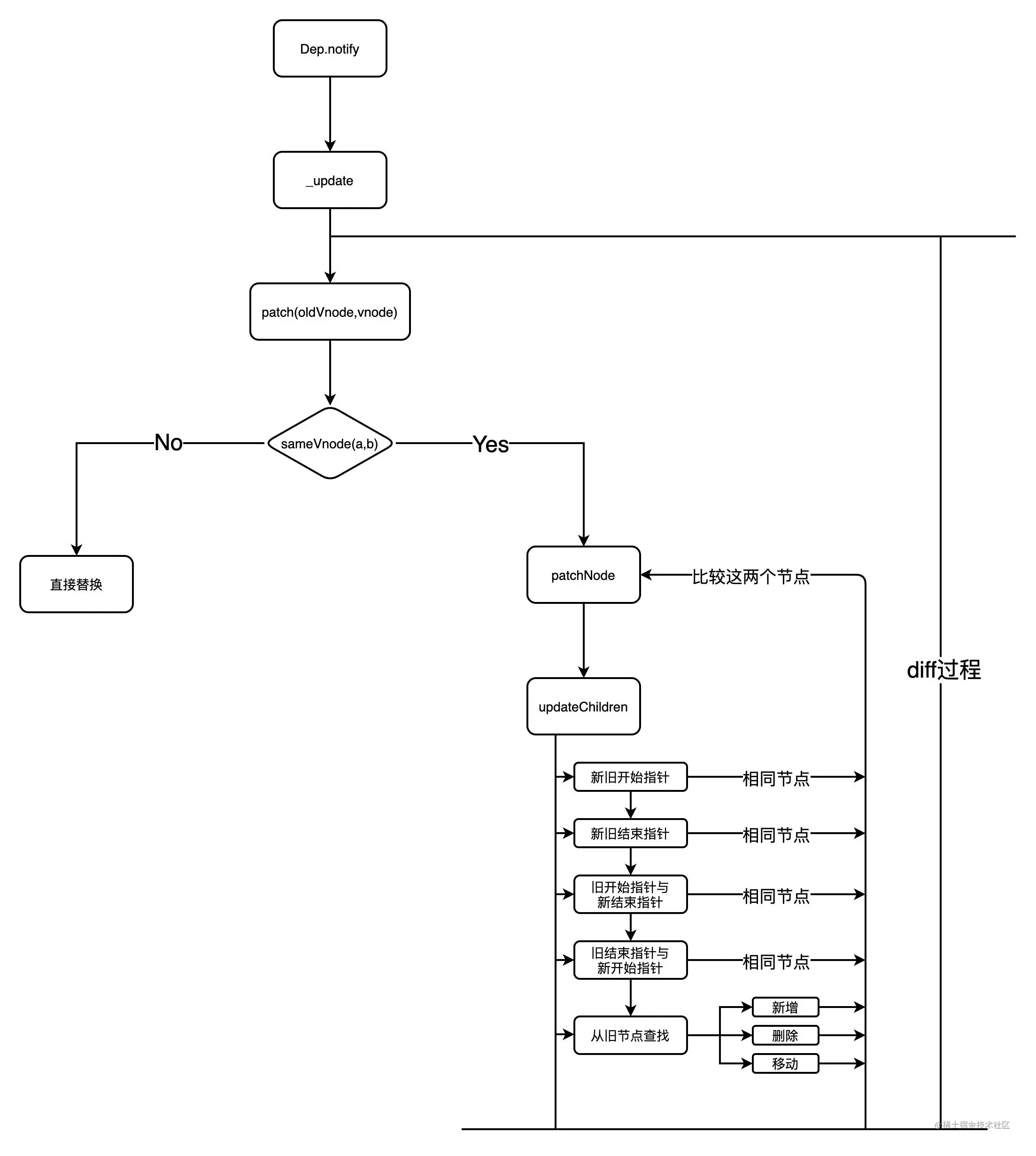
具体 diff 流程如下
Vue3.0中 在 patchChildren 方法中有这么一段源码
if (patchFlag > 0) {
if (patchFlag & PatchFlags.KEYED_FRAGMENT) {
/* 对于存在 key 的情况用于 diff 算法 */
patchKeyedChildren(
...
)
return
} else if (patchFlag & PatchFlags.UNKEYED_FRAGMENT) {
/* 对于不存在 key 的情况,直接 patch */
patchUnkeyedChildren(
...
)
return
}
}
复制代码
2
3
4
5
6
7
8
9
10
11
12
13
14
15
16
patchChildren 根据是否存在 key 进行真正的 diff 或者直接 patch。对于 key 不存在的情况我们就不做深入研究了。
我们先来看看一些声明的变量。
/* c1 老的 vnode c2 新的vnode */
let i = 0 /* 记录索引 */
const l2 = c2.length /* 新 vnode的数量 */
let e1 = c1.length - 1 /* 老 vnode 最后一个节点的索引 */
let e2 = l2 - 1 /* 新节点最后一个节点的索引 */
复制代码
2
3
4
5
6
# 同步头部节点
第一步的事情就是从头开始寻找相同的 vnode,然后进行 patch ,如果发现不是相同的节点,那么立即跳出循环。
//(a b) c
//(a b) d e
/* 从头对比找到有相同的节点 patch ,发现不同,立即跳出*/
while (i <= e1 && i <= e2) {
const n1 = c1[i]
const n2 = (c2[i] = optimized
? cloneIfMounted(c2[i] as VNode)
: normalizeVNode(c2[i]))
/* 判断 key ,type 是否相等 */
if (isSameVNodeType(n1, n2)) {
patch(
...
)
} else {
break
}
i++
}
复制代码
2
3
4
5
6
7
8
9
10
11
12
13
14
15
16
17
18
19
流程如下:
isSameVNodeType 作用就是判断当前 vnode 类型 和 vnode 的 key 是否相等
export function isSameVNodeType(n1: VNode, n2: VNode): boolean {
return n1.type === n2.type && n1.key === n2.key
}
复制代码
2
3
4
其实看到这,是不是已经知道 key 在 diff 算法的作用,就是用来判断是否是同一个节点。
# 同步尾部节点
第二步从尾开始同前 diff
//a (b c)
//d e (b c)
/* 如果第一步没有 patch 完,立即,从后往前开始 patch 如果发现不同立即跳出循环 */
while (i <= e1 && i <= e2) {
const n1 = c1[e1]
const n2 = (c2[e2] = optimized
? cloneIfMounted(c2[e2] as VNode)
: normalizeVNode(c2[e2]))
if (isSameVNodeType(n1, n2)) {
patch(
...
)
} else {
break
}
e1--
e2--
}
复制代码
2
3
4
5
6
7
8
9
10
11
12
13
14
15
16
17
18
19
经历第一步操作之后,如果发现没有 patch 完,那么立即进行第二步,从尾部开始遍历依次向前 diff。如果发现不是相同的节点,那么立即跳出循环。 流程如下:
# 添加新的节点
第三步如果老节点是否全部 patch,新节点没有被 patch 完,创建新的 vnode
//(a b)
//(a b) c
//i = 2, e1 = 1, e2 = 2
//(a b)
//c (a b)
//i = 0, e1 = -1, e2 = 0
/* 如果新的节点大于老的节点数 ,对于剩下的节点全部以新的 vnode 处理(这种情况说明已经 patch 完相同的 vnode ) */
if (i > e1) {
if (i <= e2) {
const nextPos = e2 + 1
const anchor = nextPos < l2 ? (c2[nextPos] as VNode).el : parentAnchor
while (i <= e2) {
patch( /* 创建新的节点*/
...
)
i++
}
}
}
复制代码
2
3
4
5
6
7
8
9
10
11
12
13
14
15
16
17
18
19
20
流程如下:
# 删除多余节点
第四步如果新节点全部被 patch,老节点有剩余,那么卸载所有老节点
//i > e2
//(a b) c
//(a b)
//i = 2, e1 = 2, e2 = 1
//a (b c)
//(b c)
//i = 0, e1 = 0, e2 = -1
else if (i > e2) {
while (i <= e1) {
unmount(c1[i], parentComponent, parentSuspense, true)
i++
}
}
复制代码
2
3
4
5
6
7
8
9
10
11
12
13
14
流程如下:
# 最长递增子序列
到了这一步,比较核心的场景还没有出现,如果运气好,可能到这里就结束了,那我们也不能全靠运气。剩下的一个场景是新老节点都还有多个子节点存在的情况。那接下来看看,Vue3 是怎么做的。为了结合 move、新增和卸载的操作
每次在对元素进行移动的时候,我们可以发现一个规律,如果想要移动的次数最少,就意味着需要有一部分元素是稳定不动的,那么究竟能够保持稳定不动的元素有一些什么规律呢?
可以看一下上面这个例子:c h d e VS d e i c,在比对的时候,凭着肉眼可以看出只需要将 c 进行移动到最后,然后卸载 h,新增 i 就好了。d e 可以保持不动,可以发现 d e 在新老节点中的顺序都是不变的,d 在 e 的后面,下标处于递增状态。
这里引入一个概念,叫最长递增子序列。
官方解释:在一个给定的数组中,找到一组递增的数值,并且长度尽可能的大。
有点比较难理解,那来看具体例子:
const arr = [10, 9, 2, 5, 3, 7, 101, 18]
=> [2, 3, 7, 18]
这一列数组就是arr的最长递增子序列,其实[2, 3, 7, 101]也是。
所以最长递增子序列符合三个要求:
1、子序列内的数值是递增的
2、子序列内数值的下标在原数组中是递增的
3、这个子序列是能够找到的最长的
但是我们一般会找到数值较小的那一组数列,因为他们可以增长的空间会更多。
复制代码
2
3
4
5
6
7
8
9
10
11
12
13
那接下来的思路是:如果能找到老节点在新节点序列中顺序不变的节点们,就知道,哪一些节点不需要移动,然后只需要把不在这里的节点插入进来就可以了。**因为最后要呈现出来的顺序是新节点的顺序,移动是只要老节点移动,所以只要老节点保持最长顺序不变,通过移动个别节点,就能够跟它保持一致。**所以在此之前,先把所有节点都找到,再找对应的序列。最后其实要得到的则是这一个数组:[2, 3, 新增 , 0]。其实这就是 diff 移动的思路了
# 为什么不要用index
# 性能消耗
使用 index 做 key,破坏顺序操作的时候, 因为每一个节点都找不到对应的 key,导致部分节点不能复用,所有的新 vnode 都需要重新创建。
例子:
<template>
<div class="hello">
<ul>
<li v-for="(item,index) in studentList" :key="index">{{item.name}}</li>
<br>
<button @click="addStudent">添加一条数据</button>
</ul>
</div>
</template>
<script>
export default {
name: 'HelloWorld',
data() {
return {
studentList: [
{ id: 1, name: '张三', age: 18 },
{ id: 2, name: '李四', age: 19 },
],
};
},
methods:{
addStudent(){
const studentObj = { id: 3, name: '王五', age: 20 };
this.studentList=[studentObj,...this.studentList]
}
}
}
</script>
复制代码
2
3
4
5
6
7
8
9
10
11
12
13
14
15
16
17
18
19
20
21
22
23
24
25
26
27
28
29
30
31
32
我们先把 Chorme 调试器打开,我们双击把里面文本修改一下
我们运行以上上面的代码,看下运行结果
从上面运行结果可以看出来,我们只是添加了一条数据,但是三条数据都需要重新渲染是不是很惊奇,我明明只是插入了一条数据,怎么三条数据都要重新渲染?而我想要的只是新增的那一条数据新渲染出来就行了。
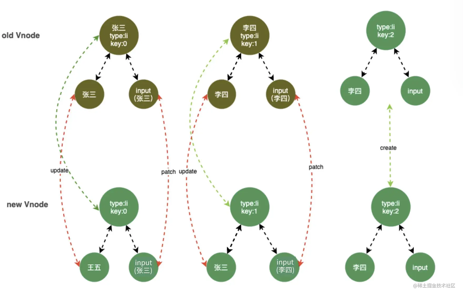
上面我们也讲过 diif 比较方式,下面根据 diff 比较绘制一张图,看看具体是怎么比较的吧
当我们在前面加了一条数据时 index 顺序就会被打断,导致新节点 key 全部都改变了,所以导致我们页面上的数据都被重新渲染了。
下面我们下面生成1000个 DOM 来比较一下采用 index ,和不采用 index 性能比较,为了保证 key 的唯一性我们采用 uuid 作为 key
我们用 index 做为 key 现执行一遍
<template>
<div class="hello">
<ul>
<button @click="addStudent">添加一条数据</button>
<br>
<li v-for="(item,index) in studentList" :key="index">{{item.id}}</li>
</ul>
</div>
</template>
<script>
import uuidv1 from 'uuid/v1'
export default {
name: 'HelloWorld',
data() {
return {
studentList: [{id:uuidv1()}],
};
},
created(){
for (let i = 0; i < 1000; i++) {
this.studentList.push({
id: uuidv1(),
});
}
},
beforeUpdate(){
console.time('for');
},
updated(){
console.timeEnd('for')//for: 75.259033203125 ms
},
methods:{
addStudent(){
const studentObj = { id: uuidv1() };
this.studentList=[studentObj,...this.studentList]
}
}
}
</script>
复制代码
2
3
4
5
6
7
8
9
10
11
12
13
14
15
16
17
18
19
20
21
22
23
24
25
26
27
28
29
30
31
32
33
34
35
36
37
38
39
40
41
换成 id 作为 key
<template>
<div class="hello">
<ul>
<button @click="addStudent">添加一条数据</button>
<br>
<li v-for="(item,index) in studentList" :key="item.id">{{item.id}}</li>
</ul>
</div>
</template>
beforeUpdate(){
console.time('for');
},
updated(){
console.timeEnd('for')//for: 42.200927734375 ms
},
复制代码
2
3
4
5
6
7
8
9
10
11
12
13
14
15
16
从上面比较可以看出,用唯一值作为 key 可以节约开销
# 数据错位
上述例子可能觉得用 index 做 key 只是影响页面加载的效率,认为少量的数据影响不大,那面下面这种情况,可能用 index 就可能出现一些意想不到的问题了,还是上面的场景,这时我先再每个文本内容后面加一个 input 输入框,并且手动在输入框内填写一些内容,然后通过 button 向前追加一位同学看看
<template>
<div class="hello">
<ul>
<li v-for="(item,index) in studentList" :key="index">{{item.name}}<input /></li>
<br>
<button @click="addStudent">添加一条数据</button>
</ul>
</div>
</template>
<script>
export default {
name: 'HelloWorld',
data() {
return {
studentList: [
{ id: 1, name: '张三', age: 18 },
{ id: 2, name: '李四', age: 19 },
],
};
},
methods:{
addStudent(){
const studentObj = { id: 3, name: '王五', age: 20 };
this.studentList=[studentObj,...this.studentList]
}
}
}
</script>
复制代码
2
3
4
5
6
7
8
9
10
11
12
13
14
15
16
17
18
19
20
21
22
23
24
25
26
27
28
29
30
我们往 input 里面输入一些值,添加一位同学看下效果:
这时候我们就会发现,在添加之前输入的数据错位了。添加之后王五的输入框残留着张三的信息,这很显然不是我们想要的结果。
从上面比对可以看出来这时因为采用 index 作为 key 时,当在比较时,发现虽然文本值变了,但是当继续向下比较时发现 DOM 节点还是和原来一摸一样,就复用了,但是没想到 input 输入框残留输入的值,这时候就会出现输入的值出现错位的情况
# 解决方案
既然知道用 index 在某些情况下带来很不好的影响,那平时我们在开发当中怎么去解决这种情况呢?其实只要保证 key 唯一不变就行,一般在开发中用的比较多就是下面三种情况。
- 在开发中最好每条数据使用唯一标识固定的数据作为 key,比如后台返回的 ID,手机号,身份证号等唯一值
- 可以采用 Symbol 作为 key,Symbol 是 ES6 引入了一种新的原始数据类型 Symbol ,表示独一无二的值,最大的用法是用来定义对象的唯一属性名。
let a=Symbol('测试')
let b=Symbol('测试')
console.log(a===b)//false
复制代码
2
3
4
- 可以采用 uuid 作为 key ,uuid 是 Universally Unique Identifier 的缩写,它是在一定的范围内(从特定的名字空间到全球)唯一的机器生成的标识符
我们采用上面第一种方案作为 key 在看一下上面情况,如图所示。key 相同的节点都做到了复用。起到了diff 算法的真正作用。
# 总结
- 用 index 作为 key 时,在对数据进行,逆序添加,逆序删除等破坏顺序的操作时,会产生没必要的真实 DOM更新,从而导致效率低
- 用 index 作为 key 时,如果结构中包含输入类的 DOM,会产生错误的 DOM 更新
- 在开发中最好每条数据使用唯一标识固定的数据作为 key,比如后台返回的 ID,手机号,身份证号等唯一值
- 如果不存在对数据逆序添加,逆序删除等破坏顺序的操作时,仅用于渲染展示用时,使用 index 作为 key 也是可以的(但是还是不建议使用,养成良好开发习惯)。